导
语
最近这段时间,很多拟选报985高校的粉丝家长问我较多的问题是:如何对985大学的专业进行排序?
今天这篇文章,我来谈一下我的个人看法!个人认为要做三件事!


结合对高校整体专业的理解
评估本省投放专业的性价比
我在《北大领头,钻新高考的空子?!》这篇文章中把北大在山东等省的招生专业设置和其他老高考省份的专业设置进行对比,发现了一个很有意思的现象:北大在山东等省投放的专业,居然是特制的专业!
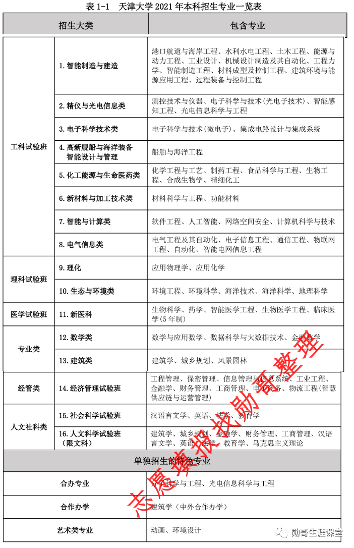
如上图所示,山东等新高考省份的招生计划是各类实验班,而在河南则是专业类和专业招生。
要从学校的招生专业整体设置的角度来理解,这所985大学在本省的设置,这样你才能理解这所985大学在这个省的专业录取分数据是怎么来的!
注意,同一所大学在不同省份投放的计划是不一样的!理解整体专业设置,在招生计划变动时,你就能迅速地了解“变动专业”的价值!


要了解这所大学特殊的人才培养政策
分清各类实验班的底细
以天津大学为例,这所大学设置了非常多的试验班
你如果仔细的研究学校官网,你就会发现试验班只是大类招生的变种,并没有太多的支持政策,相比之下,四川大学的人才培养与招生政策紧密相联,四川大学所设置的试验班,有很多都有特殊的培养政策。在此就不做过多的展开
当你报考的对象是985大学,你必须对这所大学各种招生专业的特殊人才培养政策有所了解,否则就非常有可能错过机会了。


要了解这所大学专业调整变动政策
我在《中国农业大学,专业变动背后!》一文中,分析过985大学专业变动背后的因素,一个不容大家忽略的事实是,作为领头羊的985高校,在本科专业调整的动作更大!
哪类专业停招?哪些专业即将停招?你在选择专业时,是不是心里要有点数?
下图为中南大学2023年本科毕业生的生源信息:
注意以下几点:
红框中的专业,在2022年招生计划中不见了,其中:
商学院10个专业停招3个,公共管理学院3个专业,停招1个,文学院五个专业停招1个。
看了这个数据,你会如何想?商学院被停招的专业,下一个是谁?


勋哥相关建议
1、单纯地看数据,按专业录取数据的分数高低排序,进行专业选择排序,是最初级的做法,考生和家长要清楚地认识到这一点。
2、选择一所985大学的专业,要从整体专业布局的角度理解专业录取分背后产生的逻辑,也要根据专业培养的政策进行专业的取舍,还要从学校学科专业布局的角度去做专业的轻重排序。
有一个流程和环节没有走,你可能轻则面临错过专业选择的好机会,重则陷入专业选择的坑。
这周开始,分享一个新研发的专题课程:985大学专业选报策略实操(第一季),这个课程针对高端家长的需求而定,也适合咨询师对985大学进行定点的研究。
本周四上线专题课程第一课:《四川大学、重庆大学、电子科技大学专业选报策略实操》 收看链接:https://xmkkk.h5.xeknow.com/sl/Jq475
专题打包课程优惠购买:https://xmkkk.xet.tech/s/AYJVT
扫码收看:


赣公网安备 36011102000137号