微信号:339024660

加群领资料

339024660

微信扫二维码

加入QQ群

1025215471
回到顶部

文章类别

为什么,复旦大学在这个省下跌92分!118次阅读

这是我2023年志愿填报录取数据观察的第27篇文章

图片


注:文中漫画为临摹小林漫画而作,感谢小林漫画给我创作灵感!


图片



为什么,复旦大学,在宁夏暴跌92分



为什么,复旦大学,这个省下跌92分!如下图所示:

图片

2023年正常专业的录取位次为1723位次,把这个位次折算成2022年的分数,相当于2022年的525分,从这个意义上来说,相当于在2022年的分数基础上降了92分。
为什么复旦大学,会在宁夏暴降92分呢?我们从这所大学在宁夏的招生专业,可以窥见一斑!
图片
复旦大学2023年在宁夏一共有三个招生代码

图片

招生代码 2023年最低分 最低位次 3100复旦大学 (核专业) 141 3 3101复旦大学 524 1723 3105复旦大学医学院 624 104 3101代码中,招生一共有5个专业,具体如下

图片

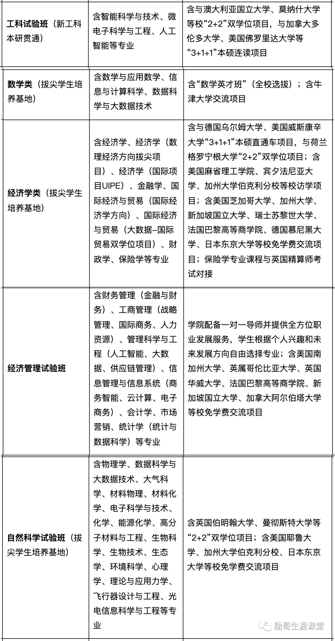
专业名称 计划数 工科试验班(新工科本研贯通) 1 数学类(拔尖学生培养基地) 1 经济学类(拔尖学生培养基地) 1 经济管理试验班 1 自然科学试验班(拔尖学生培养基地) 1 985大学都在做一件事:大类招生,这点我在《大类招生,985大学的小心思!》这篇文章中已做了说明,大家可以看看。下图是源自学校官网上的复旦大学的大类招生专业的具体目录及说明!

图片



为什么,复旦大学会下跌的这么狠



为什么复旦大学会下跌这么狠?估计还是这些大类专业未来的分流政策,以经济管理试验班为例,如果你进到这个班,将来分流到自己不喜欢的市场营销、国际商务,该怎么办?
作为宁夏的高考考生,分数对于全国各省的高分考生来说,并不占优势!怎么确保自己在未来的大类分流中,分到自己喜欢的专业呢?
五个大类专业中,有两个现在认为的热门专业类,还有三个里面或多或少都有媒体唱衰的冷门专业、偏门专业或边缘专业时,高分生的纠结,可想而知了。
复旦大学在宁夏的暴跌,或许预示着在专业至上的选择标准下,在安全感第一的选择策略下,有意识地放弃一些名校,或将成为一些考生和家长志愿填报的基本逻辑!

图片

另外附上复旦大学2023年在全国各省的录取数据波动分析表,从这个表中大家可以看出,相对于2022年,复旦大学在全国大多数省,录取分位次,都在下跌!

图片

把23年的最低录取位次,折算成2022年分数,我们可以看出复旦大学14个省下跌,8个省上涨,1个省持平,下跌的幅度总体要高于上涨的幅度!
2023年,做过一个系列志愿填报课程,这个课程一共30讲,其中既讲操作,又分享了我个人对大学、教育和未来规划的一些思考,大家如果感兴趣,可以看看!

图片

收看链接:https://xmkkk.xet.tech/s/1DqgDU
也可以扫码收看:

图片

 如果大家有志愿填报、学业规划的任何问题,
可以扫码加我微信一起交流!
图片

微信扫一扫关注

勋哥客服微信号:

339024660

勋哥志愿填报QQ群:

1025215471

一起交流学习!